富硒大米上市公司(中国天然富硒大米产地)
——原标题:【全网最全】2023年大米行业上市公司全方位对比(附业务布局汇总、业绩对比、业务规划等)
行业主要上市公司:金健米业(600127)、北大荒(600598)、苏垦农发(601952)、东方集团(600811)等等
本文核心数据:2022年中国大米产业上市公司汇总;营业收入;业务占比;产销数据
大米产业上市公司汇总
大米行业的上游行业主要是水稻种植业,具体又包括具体的水稻种植业、化肥农药制造业、大米加工设备制造业等;中游行业主要是大米加工行业;下游行业包括工业用粮类食品制造业、口粮消费、饲料用粮及其他用粮。目前,我国大米产业的上市公司数量较多,分布在各产业链环节。其中,涉及大米加工的上市公司包括:金健米业、北大荒、苏垦农发、东方集团等。




图表5:2022年中国大米产业上市公司区域热力图(按所属地)(图表搜索原文可得)
大米行业上市公司业务布局对比
大米行业的上市公司中,金健米业、苏垦农发业务集中度较高,在大米加工业务上占比较大;北大荒业务模式是耕地发包,公司活力更高;深粮控股、中粮集团侧重粮食的加工及经销,经营种类多元,不限于大米。

注1:各公司“大米业务占比”数据源自2022年半年度报告。
注2:受披露口径限制,北大荒“大米业务占比”以“耕地发包业务”表示,深粮控股“大米业务占比”以“粮油贸易及加工”表示。

注1:各公司“大米业务占比”数据源自2022年半年度报告。
注2:受披露口径限制,北大荒“大米业务占比”以“耕地发包业务”表示,深粮控股“大米业务占比”以“粮油贸易及加工”表示。
大米行业上市公司大米业务业绩对比
从企业营收规模来看,目前我国大米行业的头部上市公司是苏垦农发、金健米业、北大荒等,其2022年上半年营收规模均在15亿元以上。行业整体的毛利率水平偏低,其中北大荒采用分包模式使得经营效益更高,北大荒2022年上半年的毛利率水平高达41.16%,远超同行;而东方集团、金健米业、金龙鱼企业的毛利率均为个位数,盈利水平较低。行业内整体产销情况良好,产销率较高。

注:“大米业务营收”、“毛利率”数据统计时间截至2022年6月;“产销量”为2021年度最新数据。
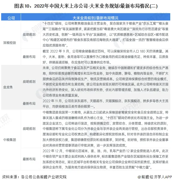
大米行业上市公司大米业务规划对比
目前,我国大米加工行业仍存在“行业门槛低、中小企业数量众多、品牌效益不明显”等情况,导致大米产品同质化严重,产品结构单一,大米加工企业之间的竞争持续加剧。近年来,受新冠肺炎疫情管控营销,大米加工的上市公司纷纷转型布局新零售渠道,包括电商、抖音直播、社区等模式。具体企业最新布局如下:


更多本行业研究分析详见前瞻产业研究院《中国大米行业产销需求与投资预测分析报告》,同时前瞻产业研究院还提供产业大数据、产业研究、产业规划、园区规划、产业招商、产业图谱、产业链咨询、技术咨询、IPO募投可研、IPO业务与技术撰写、IPO工作底稿咨询等解决方案。
继续阅读
- 暂无推荐
