硒产品发展前景(硒产业的未来)
内容概况:酵母源生物饲料是以酵母为生物饲料或载体,利用现代生物技术,并结合微生物发酵而获得的一系列与酵母相关的具有特定营养或功能的天然的、安全的饲料原料及饲料添加剂产品。近年来,随着动物微生态学和动物营养学的发展,对酵母产品在动物上的应用研究越来越深入。以酵母为基础研究开发出的一批新型酵母源生物饲料投放市场后,取得了良好的应用效果。近年来,中国酵母源生物饲料产销量呈增长趋势,2022年中国酵母源生物饲料产量从2013年的8.08万吨增长至20.86万吨,酵母源生物饲料需求量从2013年的7.73万吨增长至19.79万吨;预计2023年中国酵母源生物饲料产量约22.31万吨,酵母源生物饲料需求量约21.17万吨。
关键词:酵母源生物饲料、酵母、饲料添加剂
一、酵母源生物饲料概述及分类
酵母是一些单细胞真菌,并非系统演化分类的单元,是子囊菌、担子菌等几科单细胞真菌的通称。酵母与人类关系密切,酵母菌又是人类文明史中被应用得最早的微生物,千百年来人类几乎从来没有离开过酵母,古埃及人制作面包,中国古代酿酒等都已经用到酵母菌。酵母主要分为面包酵母、食品酵母、药用酵母及饲料酵母等,为人类作出了卓越的贡献。
酵母源生物饲料是以酵母为生物饲料或载体,利用现代生物技术,并结合微生物发酵而获得的一系列与酵母相关的具有特定营养或功能的天然的、安全的饲料原料及饲料添加剂产品。
目前,酵母源生物饲料是指以酵母或酵母中某些组分为主要成分的饲料或添加剂产品。酵母源生物饲料主要分为食品及工业副产物,如啤酒酵母粉,石油、淀粉、造纸、味精等食品和工业废酵母;以酵母细胞或酵母细胞中某些组分为主要成分的产品,如酵母细胞壁多糖、酵母有机微量元素和酵母水解物;酵母产品,如活性酵母菌和酵母培养物。

二、行业发展历程
自从1910年德国首次利用啤酒生产中的酵母泥作为补充饲料,并起名饲料酵母,其在动物营养领域的诸多营养与保健功能逐渐被发现,并开始广泛应用。酵母源生物饲料它作为一类天然绿色生物饲料,在稳定饲料品质、增进动物消化道健康、强化动物免疫水平、减少动物应激、提高动物生长性能等诸多方面都有着良好的应用前景。2020年至今,酵母源生物饲料产品在国际市场中得到了广泛推广。

相关报告:智研咨询发布的《2023-2029年中国酵母源生物饲料行业市场发展潜力及投资策略研究报告》
三、行业发展现状
酵母源生物饲料添加剂中含有酵母培养物、活性酵母、酵母细胞壁多糖、核酸等物质,这些物质使动物肠道健康水平得到有效改善。饲料酵母属于单细胞蛋白质饲料,其大部分是由各种工业废酵母、酿造废酵母素产生的。
随着酵母产业与畜牧产业结合度越来越高,生产中应用越来越广泛,近年来,随着动物微生态学和动物营养学的发展,对酵母产品在动物上的应用研究越来越深入。以酵母为基础研究开发出的一批新型酵母源生物饲料投放市场后,取得了良好的应用效果。
近年来,中国酵母源生物饲料产销量呈增长趋势,2022年中国酵母源生物饲料产量从2013年的8.08万吨增长至20.86万吨,酵母源生物饲料需求量从2013年的7.73万吨增长至19.79万吨;预计2023年中国酵母源生物饲料产量约22.31万吨,酵母源生物饲料需求量约21.17万吨。

据不完全统计,2022年中国酵母源生物饲料市场均价为8578元/吨,较2020年上涨53元/吨;预计2023年中国酵母源生物饲料市场均价约为8610元/吨,较2022年增长32元/吨。

近年来,中国酵母源生物饲料规模呈增长趋势,2022年中国酵母源生物饲料规模从2013年的6.56亿元增长至16.98亿元左右;预计2023年中国酵母源生物饲料规模有望达到18.23亿元。

四、产业链分析
1、产业链结构
最早的酵母源生物饲料来源于工业发酵副产物,如啤酒酵母、乳清酵母、酒精酵母等。啤酒酵母是啤酒工业的副产品,是将啤酒发酵罐中酵母回收并高温烘干而制成;乳清酵母是利用乳品工业中乳清废液生产的副产品;酒精酵母为酒精生产工业的副产品。现阶段,随着酵母工业的发展,纯培养酵母及其衍生物也作为酵母源生物饲料的重要来源之一,广泛应用于畜牧、水产、饲料等领域。

2、上游
酵母源生物饲料产业链上游主要原材料为酵母,酵母是基因克隆实验中常用的真核生物受体细胞,培养酵母菌和培养大肠杆菌一样方便。酵母工业属于生物产业中的生物制造业,生物产业是我国九大战略性新兴产业之一,我国已成为全球最大的酵母生产国。2012年至2021我国酵母产量逐年上升,2021年我国酵母产量从2012年的28万吨增长至46.34万吨,2022年产量约为50.8万吨左右,预计2023年中国酵母产量有望突破55万吨。

豆粕是大豆提取豆油后得到的一种副产品,是饲料生产的第二大原材料品种,同时也是酵母源生物饲料的原材料之一。豆粕内含的多种氨基酸适合于家禽对营养的需求,在不需额外加入动物性蛋白的情况下,仅豆粕中所含有的氨基酸就足以平衡家禽的营养,从而促进牲畜的营养吸收。
中国是豆粕生产大国。2019年中国豆粕产量为7405.2万吨,同比增长6.25%;2021年豆粕产量达到7778万吨,预计2023年中国豆粕产量有望达到8220万吨左右。

从豆粕市场价格走势来看,2022年下半年,由于油厂挺价情绪不减,豆粕现货价格进一步上涨。但进入2023年以来,中国豆粕市场价格整体呈下降趋势,4月、5月期间出现回升,进入6月,中国豆粕市场价格跌破3800元/吨。

3、下游
饲料酵母在动物饲料中适当添加可以改善饲料适口性,增加采食量,提高饲料转化效率,是目前较为理想的廉价蛋白饲料之一。酵母源生物饲料作为天然的绿色生物添加剂,随着我国饲料行业和养殖行业对酵母源生物饲料以及添加剂的认知度正逐步提高,母源生物饲料在畜牧业中应用越来越广泛。
畜牧业是我国农业的重要组成部分,与种植业并列为农业生产的两大支柱。国家统计局数据显示:2012年我国畜牧业总产值为2.65万亿元,2020年我国畜牧业总产值为4.03万亿元,2021年我国畜牧业总产值下降至3.99万亿元,2022年我国畜牧业总产值回升至4.07万亿元。

作为一种新型的酵母源饲料原料,酵母水解物能补充动物快速生长时期内源核苷酸合成的不足,修复肠道,提高免疫力,改善肝功能,促进生长发育,在水产养殖中表现出良好的应用前景。
中国是世界第一渔业大国,酵母源生物饲料市场需求量巨大。近年来我国渔业系统持续深化渔业供给侧结构性改革,坚持提质增效、减量增收、绿色发展、富裕渔民、促进渔业经济平稳健康发展。国家统计局数据显示:2021年中国渔业总产值从2011年的7337.4亿元增长至2021年的14507.3亿元,2022年中国渔业总产值增长至15467.98亿元,较2021年增长960.68亿元。

五、社会环境分析
生物饲料作为我国七大战略新兴产业之一的生物产业的重点产品之一。近些年来,为了促进饲料添加剂行业的发展,我国政府及相关部门陆续发布了许多相关产业政策,大力支持生物饲料产业的发展。

各省市为加快生物饲料和新型安全高效饲料添加剂等产品研发与推广,鼓励饲料生产企业竞合,引导企业兼并重组、扩大规模,培育集团化领军企业,提高产业集中度,积极响应国家号召,相继出台相关政策。

六、研究进展情况
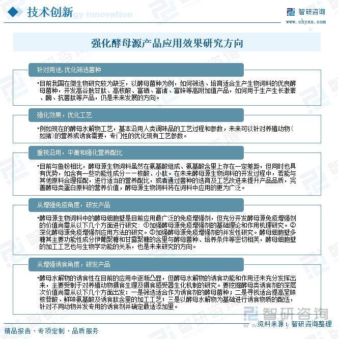
随着对酵母源生物饲料的深开发,越来越多的酵母源深加工产品和衍生物产品应用于农牧水产饲料,应用效果与高效安全性得到进一步科学验证和认可。2021年、2022年中国母源生物饲料申请专利量分别为1件。随着动物微生态学和动物营养学的发展,酵母源生物饲料在动物上的应用研究越来越多。

随着我国酵母行业规模的不断扩大、生产工艺水平的不断提高,必将带来酵母源生物饲料的持续技术升级和发展。强化酵母源产品应用效果研究方向将围绕强化酵母源产品应用效果为目的。

七、行业应用展望
目前,酵母源生物饲料是指以酵母或酵母中某些组分为主要成分的饲料或添加剂产品。它以生产工艺为主,应用效果为辅。未来,将利用现代发酵工程,将酵母这一类微生物合理开发获得的饲料蛋白、功能性多糖、有机微量元素、霉菌毒素吸附剂和益生菌等产品,在饲料工业中得到了广泛的应用。
酵母在饲料工业未来的发展,一方面可以依托液态发酵技术,开发活酵母类益生菌产品,及酵母深加工产品(酵母水解物、酵母细胞壁、酵母硒等等)曰另一方面,可以依托固态发酵技术,将酵母、芽孢杆菌等微生物组合,进行原料发酵处理及粪污处理。未来,需要继续深入挖掘不同酵母菌株的特性,逐步赋予酵母源生物饲料更多的功能,实现酵母在饲料工业中无抗养殖、原料替代、环保减排、畜禽品质提升等方面的应用。

更多关于酵母源生物饲料产业的深度研究及全面数据,请关注智研咨询官网或公众号(智研咨询),您也可以咨询了解智研咨询重磅发布的《2023-2029年中国酵母源生物饲料行业市场发展潜力及投资策略研究报告》。

本《报告》从2022年全国酵母源生物饲料行业发展环境、整体运行态势、运行现状、进出口、竞争格局等角度进行入手,系统、客观的对我国酵母源生物饲料行业发展运行进行了深度剖析,展望2023年中国酵母源生物饲料行业发展趋势。《报告》是系统分析2022年度中国酵母源生物饲料行业发展状况的著作,对于全面了解中国酵母源生物饲料行业的发展状况、开展与酵母源生物饲料行业发展相关的学术研究和实践,具有重要的借鉴价值,可供从事酵母源生物饲料行业相关的政府部门、科研机构、产业企业等相关人员阅读参考。
智研咨询是中国产业咨询领域的信息与情报综合提供商。公司以“用信息驱动产业发展,为企业投资决策赋能”为品牌理念。为企业提供专业的产业咨询服务,主要服务包含精品行研报告、专项定制、月度专题、可研报告、商业计划书、产业规划等。提供周报/月报/季报/年报等定期报告和定制数据,内容涵盖政策监测、企业动态、行业数据、产品价格变化、投融资概览、市场机遇及风险分析等。
